This is the Linux app named Cellontro to run in Linux online whose latest release can be downloaded as Cellontro_0_2.zip. It can be run online in the free hosting provider OnWorks for workstations.
Download and run online this app named Cellontro to run in Linux online with OnWorks for free.
Follow these instructions in order to run this app:
- 1. Downloaded this application in your PC.
- 2. Enter in our file manager https://www.onworks.net/myfiles.php?username=XXXXX with the username that you want.
- 3. Upload this application in such filemanager.
- 4. Start the OnWorks Linux online or Windows online emulator or MACOS online emulator from this website.
- 5. From the OnWorks Linux OS you have just started, goto our file manager https://www.onworks.net/myfiles.php?username=XXXXX with the username that you want.
- 6. Download the application, install it and run it.
SCREENSHOTS
Ad
Cellontro to run in Linux online
DESCRIPTION
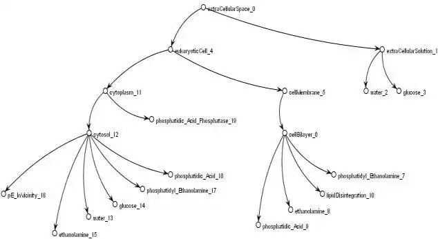
Cellontro models and simulates cells, other biological entities, and biochemical networks. Specify your models using XML and Java, or SBML. Cellontro is now completely contained within the Xholon sourceforge project.Audience
Advanced End Users, Developers, Education, Science/Research
Programming Language
Java
This is an application that can also be fetched from https://sourceforge.net/projects/cellontro/. It has been hosted in OnWorks in order to be run online in an easiest way from one of our free Operative Systems.





