This is the Linux app named The Programmable Chip EEG BCI to run in Linux online whose latest release can be downloaded as PCEEG_AMP.zip. It can be run online in the free hosting provider OnWorks for workstations.
Download and run online this app named The Programmable Chip EEG BCI to run in Linux online with OnWorks for free.
Follow these instructions in order to run this app:
- 1. Downloaded this application in your PC.
- 2. Enter in our file manager https://www.onworks.net/myfiles.php?username=XXXXX with the username that you want.
- 3. Upload this application in such filemanager.
- 4. Start the OnWorks Linux online or Windows online emulator or MACOS online emulator from this website.
- 5. From the OnWorks Linux OS you have just started, goto our file manager https://www.onworks.net/myfiles.php?username=XXXXX with the username that you want.
- 6. Download the application, install it and run it.
SCREENSHOTS
Ad
The Programmable Chip EEG BCI to run in Linux online
DESCRIPTION
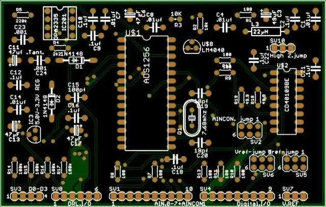
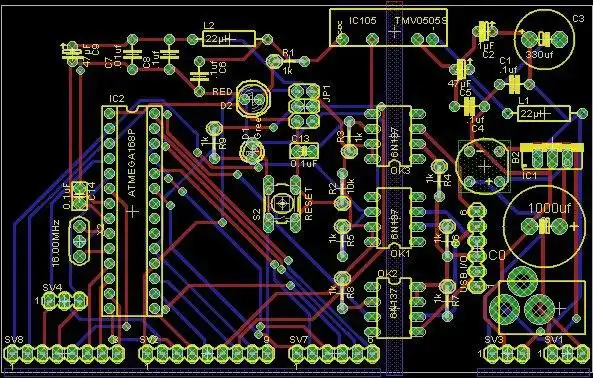
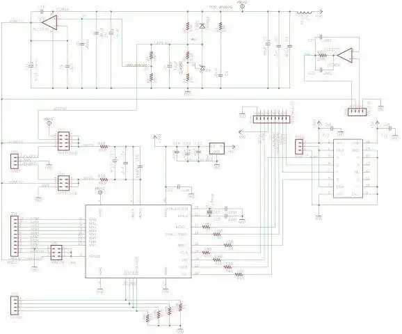
The purpose of the Programmable Chip EEG BCI project is to create a EEG that is modernized with some of the latest hardware. The Design uses lower amplification and higher bit analog to digital converters to remove the need for filtering and amplifying.This is an application that can also be fetched from https://sourceforge.net/projects/pceeg/. It has been hosted in OnWorks in order to be run online in an easiest way from one of our free Operative Systems.





