This is the Linux app named pyLuminous whose latest release can be downloaded as pyLuminous-0.8.tar.gz. It can be run online in the free hosting provider OnWorks for workstations.
Download and run online this app named pyLuminous with OnWorks for free.
Follow these instructions in order to run this app:
- 1. Downloaded this application in your PC.
- 2. Enter in our file manager https://www.onworks.net/myfiles.php?username=XXXXX with the username that you want.
- 3. Upload this application in such filemanager.
- 4. Start the OnWorks Linux online or Windows online emulator or MACOS online emulator from this website.
- 5. From the OnWorks Linux OS you have just started, goto our file manager https://www.onworks.net/myfiles.php?username=XXXXX with the username that you want.
- 6. Download the application, install it and run it.
SCREENSHOTS
Ad
pyLuminous
DESCRIPTION
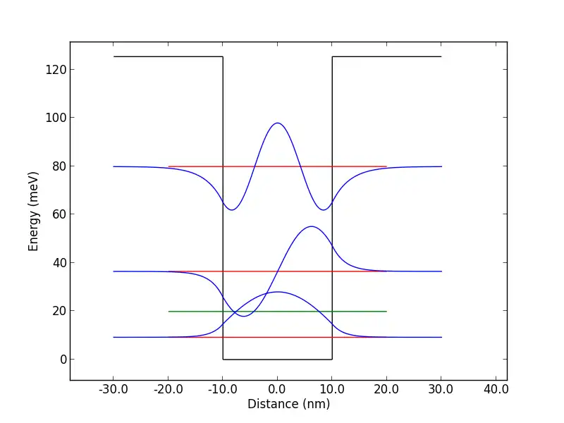
This project is a collection of python modules for modelling various optical systems. It presently consists of pyFresnel and pyQW. pyFresnel models optical properties of dielectric layers and includes a thin film model (unlike the many other codes out there this can also handle uniaxial layers as long as the optical axis is aligned with the stack growth direction). pyQW models very simple (n-doped) quantum well structures and their intersubband transitions.
Audience
Science/Research, Advanced End Users, Developers, Engineering
Programming Language
Python
Categories
This is an application that can also be fetched from https://sourceforge.net/projects/pyluminous/. It has been hosted in OnWorks in order to be run online in an easiest way from one of our free Operative Systems.





