This is the Linux app named Solar Wi-Fi weather station on ESP12 whose latest release can be downloaded as SolarWi-FiweatherstationonESP12.7z. It can be run online in the free hosting provider OnWorks for workstations.
Download and run online this app named Solar Wi-Fi weather station on ESP12 with OnWorks for free.
Follow these instructions in order to run this app:
- 1. Downloaded this application in your PC.
- 2. Enter in our file manager https://www.onworks.net/myfiles.php?username=XXXXX with the username that you want.
- 3. Upload this application in such filemanager.
- 4. Start the OnWorks Linux online or Windows online emulator or MACOS online emulator from this website.
- 5. From the OnWorks Linux OS you have just started, goto our file manager https://www.onworks.net/myfiles.php?username=XXXXX with the username that you want.
- 6. Download the application, install it and run it.
SCREENSHOTS
Ad
Solar Wi-Fi weather station on ESP12
DESCRIPTION
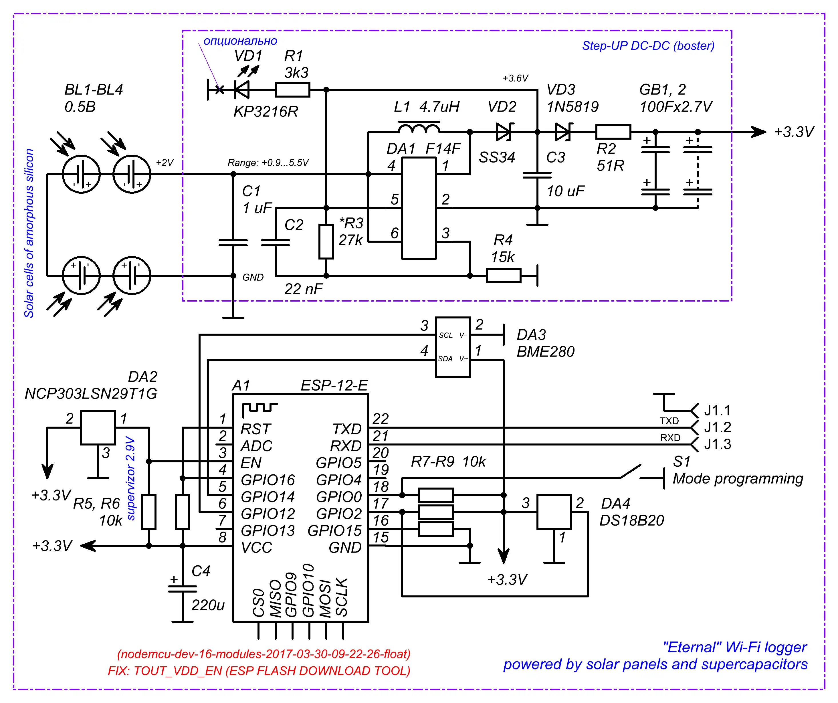
#ESP.Meteo: Solar Wi-Fi weather station on ESP12 + ionistor + solar panel
Current Functionality:
*Forecasting the probability of frosts (according to the methods of Professor Brounov)
*Forecast of the height of the lower edge of the cloud (VNGO by Selezneva)
*Calculation of the height of the sensor according to the barometric formula (altimeter, for other projects)
*Measurement of street temperature
*Measurement of outdoor humidity
*Measurement of street pressure
*Calculation of the dew point
*Monitoring of voltage on ionistors (charge-discharge control)
*Monitoring the opening of the box flap with potatoes
*Monitoring the system time-out every 5 minutes (operating time ~ 480 ms)
*Monitoring the temperature on the balcony (the ability to connect up to 16 sensors DS18B20: 2 groups of 8 sensors per two APIKEY)
*Sending data to the Thingspeak cloud
*Sending data to Twitter
Programming Language
Lua
Categories
This is an application that can also be fetched from https://sourceforge.net/projects/solar-wi-fi-weather-esp12/. It has been hosted in OnWorks in order to be run online in an easiest way from one of our free Operative Systems.





