This is the Windows app named Gerber2PDF whose latest release can be downloaded as Gerbers.zip. It can be run online in the free hosting provider OnWorks for workstations.
Download and run online this app named Gerber2PDF with OnWorks for free.
Follow these instructions in order to run this app:
- 1. Downloaded this application in your PC.
- 2. Enter in our file manager https://www.onworks.net/myfiles.php?username=XXXXX with the username that you want.
- 3. Upload this application in such filemanager.
- 4. Start any OS OnWorks online emulator from this website, but better Windows online emulator.
- 5. From the OnWorks Windows OS you have just started, goto our file manager https://www.onworks.net/myfiles.php?username=XXXXX with the username that you want.
- 6. Download the application and install it.
- 7. Download Wine from your Linux distributions software repositories. Once installed, you can then double-click the app to run them with Wine. You can also try PlayOnLinux, a fancy interface over Wine that will help you install popular Windows programs and games.
Wine is a way to run Windows software on Linux, but with no Windows required. Wine is an open-source Windows compatibility layer that can run Windows programs directly on any Linux desktop. Essentially, Wine is trying to re-implement enough of Windows from scratch so that it can run all those Windows applications without actually needing Windows.
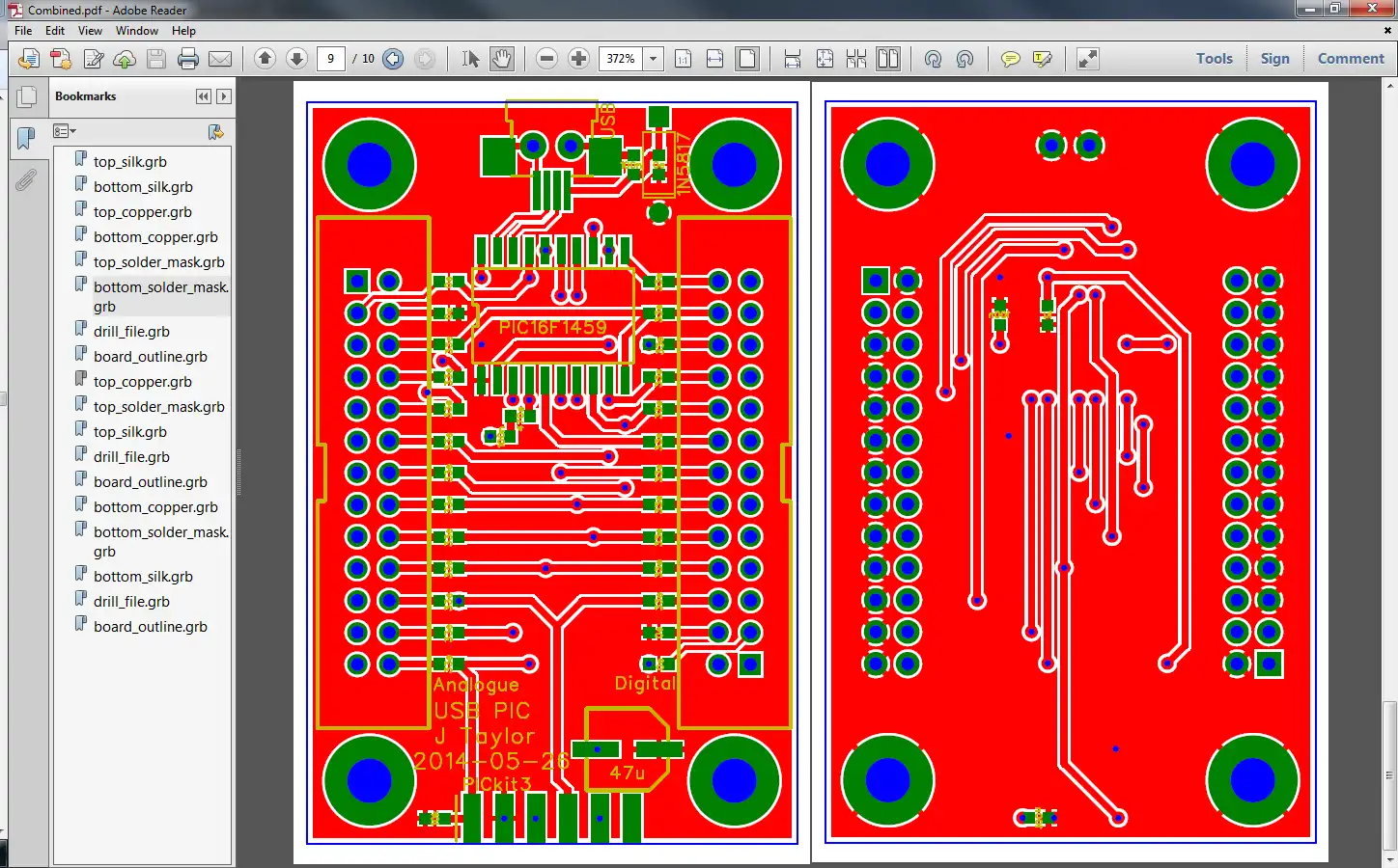
SCREENSHOTS
Ad
Gerber2PDF
DESCRIPTION
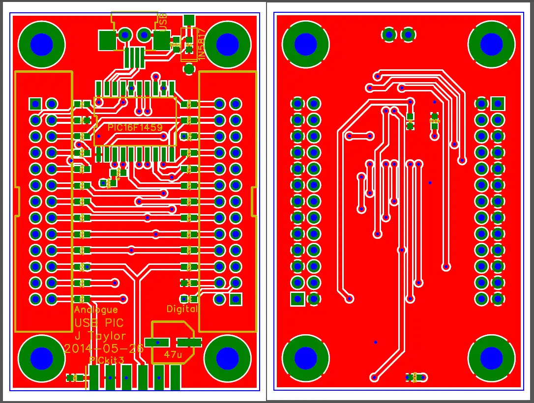
Gerber2PDF is a command-line tool to convert Gerber files to PDF for proofing and hobbyist printing purposes.
It converts multiple Gerber files at once, placing the resulting layers each on it's own page within the PDF. Each layer has a PDF bookmark for easy reference.
Layers can optionally be combined onto a single page and rendered with custom colours and transparency.
There is a Drill to Gerber converter available from the downloads page.
Features
- Supports the RS-274-X2 Extended Gerber specification
- Retains the vector graphics nature of Gerber, resulting in a high quality PDF
- Fast conversion
- Converts multiple gerbers into a single PDF
- Layers can optionally be rendered in a custom colour
- Layers can optionally be combined onto a single page
- Layers can be drawn with transparency (useful when combining onto a single page)
- Layers can optionally be mirrored
- Outputs cropped pages, so the PDF can be printed to any scale, or embedded in a LaTeX document.
Audience
Engineering
User interface
Command-line
Programming Language
C++
Categories
This is an application that can also be fetched from https://sourceforge.net/projects/gerber2pdf/. It has been hosted in OnWorks in order to be run online in an easiest way from one of our free Operative Systems.
 
 














