This is the Linux app named Arduino myRotator whose latest release can be downloaded as myRotator-118.pdf. It can be run online in the free hosting provider OnWorks for workstations.
Download and run online this app named Arduino myRotator with OnWorks for free.
Follow these instructions in order to run this app:
- 1. Downloaded this application in your PC.
- 2. Enter in our file manager https://www.onworks.net/myfiles.php?username=XXXXX with the username that you want.
- 3. Upload this application in such filemanager.
- 4. Start the OnWorks Linux online or Windows online emulator or MACOS online emulator from this website.
- 5. From the OnWorks Linux OS you have just started, goto our file manager https://www.onworks.net/myfiles.php?username=XXXXX with the username that you want.
- 6. Download the application, install it and run it.
SCREENSHOTS
Ad
Arduino myRotator
DESCRIPTION
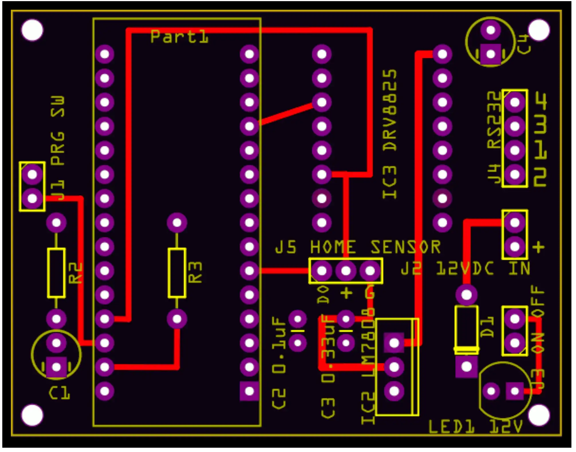
Design and code for Rotator using PCB, DRV8825, NEMA11 motor, or ULN2003 with 28BYJ motor, ASCOM driver, Windows application, firmware and comprehensive documentation.
(c) R Brown, 2020-2023, All rights reserved.
Permission is granted for personal and Academic use only.
Code or portions of code may not be copied or used without appropriate credit given to author(s).
Features
- ULN2003 or DRV8825 support
- Simple, cheap easy to build
- Uses bi-directional moves to avoid cable wrap
- Optional Home Sensor
- Windows Application
- ASCOM Driver
- Arduino Nano
This is an application that can also be fetched from https://sourceforge.net/projects/arduino-myrotator/. It has been hosted in OnWorks in order to be run online in an easiest way from one of our free Operative Systems.





