This is the Linux app named Data Over Fiber whose latest release can be downloaded as PIC32MXembeddedprogram.zip. It can be run online in the free hosting provider OnWorks for workstations.
Download and run online this app named Data Over Fiber with OnWorks for free.
Follow these instructions in order to run this app:
- 1. Downloaded this application in your PC.
- 2. Enter in our file manager https://www.onworks.net/myfiles.php?username=XXXXX with the username that you want.
- 3. Upload this application in such filemanager.
- 4. Start the OnWorks Linux online or Windows online emulator or MACOS online emulator from this website.
- 5. From the OnWorks Linux OS you have just started, goto our file manager https://www.onworks.net/myfiles.php?username=XXXXX with the username that you want.
- 6. Download the application, install it and run it.
SCREENSHOTS
Ad
Data Over Fiber
DESCRIPTION
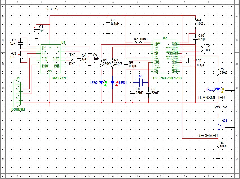
This project investigated how fiber optic systems can be utilized for data communications. To further understanding of such, an investigational Universal Asynchronous Receiver Transmitter (UART) fiber optic model was developed and tested.
Features
- UART Communication Interface
- Fiber Optic Network
- Microchip PIC32MX microcontrollers
- Embedded C programming
Audience
Telecommunications Industry, Developers, Engineering
Programming Language
C
Categories
This is an application that can also be fetched from https://sourceforge.net/projects/dataoverfibre/. It has been hosted in OnWorks in order to be run online in an easiest way from one of our free Operative Systems.


