This is the Linux app named DNX - Distributed Nagios eXecutor whose latest release can be downloaded as dnx-0.20.1.tar.gz. It can be run online in the free hosting provider OnWorks for workstations.
Download and run online this app named DNX - Distributed Nagios eXecutor with OnWorks for free.
Follow these instructions in order to run this app:
- 1. Downloaded this application in your PC.
- 2. Enter in our file manager https://www.onworks.net/myfiles.php?username=XXXXX with the username that you want.
- 3. Upload this application in such filemanager.
- 4. Start the OnWorks Linux online or Windows online emulator or MACOS online emulator from this website.
- 5. From the OnWorks Linux OS you have just started, goto our file manager https://www.onworks.net/myfiles.php?username=XXXXX with the username that you want.
- 6. Download the application, install it and run it.
SCREENSHOTS
Ad
DNX - Distributed Nagios eXecutor
DESCRIPTION
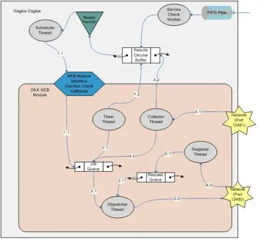
Distributed Nagios eXecutor (DNX) is comprised of, a NEB module, server, and client daemons which allow the check plug-ins to execute across multiple "worker nodes" in a load distribution cluster.Audience
System Administrators
User interface
Non-interactive (Daemon)
Programming Language
C
This is an application that can also be fetched from https://sourceforge.net/projects/dnx/. It has been hosted in OnWorks in order to be run online in an easiest way from one of our free Operative Systems.




