This is the Linux app named jNFe - Java NFe whose latest release can be downloaded as jnfe-0.1.3-RELEASE-src.zip. It can be run online in the free hosting provider OnWorks for workstations.
Download and run online this app named jNFe - Java NFe with OnWorks for free.
Follow these instructions in order to run this app:
- 1. Downloaded this application in your PC.
- 2. Enter in our file manager https://www.onworks.net/myfiles.php?username=XXXXX with the username that you want.
- 3. Upload this application in such filemanager.
- 4. Start the OnWorks Linux online or Windows online emulator or MACOS online emulator from this website.
- 5. From the OnWorks Linux OS you have just started, goto our file manager https://www.onworks.net/myfiles.php?username=XXXXX with the username that you want.
- 6. Download the application, install it and run it.
SCREENSHOTS
Ad
jNFe - Java NFe
DESCRIPTION
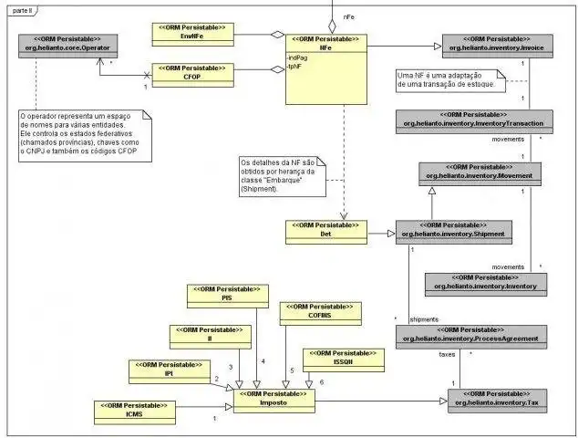
API Java da camada de servicos para NFe baseada em Spring (3.0) e Hibernate (ou JPA).
Audience
Developers
Programming Language
Java
Database Environment
Project is a relational object mapper
Categories
This is an application that can also be fetched from https://sourceforge.net/projects/jnfe/. It has been hosted in OnWorks in order to be run online in an easiest way from one of our free Operative Systems.



