This is the Linux app named PIN whose latest release can be downloaded as PIN-1.0.0.tar.gz. It can be run online in the free hosting provider OnWorks for workstations.
Download and run online this app named PIN with OnWorks for free.
Follow these instructions in order to run this app:
- 1. Downloaded this application in your PC.
- 2. Enter in our file manager https://www.onworks.net/myfiles.php?username=XXXXX with the username that you want.
- 3. Upload this application in such filemanager.
- 4. Start the OnWorks Linux online or Windows online emulator or MACOS online emulator from this website.
- 5. From the OnWorks Linux OS you have just started, goto our file manager https://www.onworks.net/myfiles.php?username=XXXXX with the username that you want.
- 6. Download the application, install it and run it.
SCREENSHOTS
Ad
PIN
DESCRIPTION
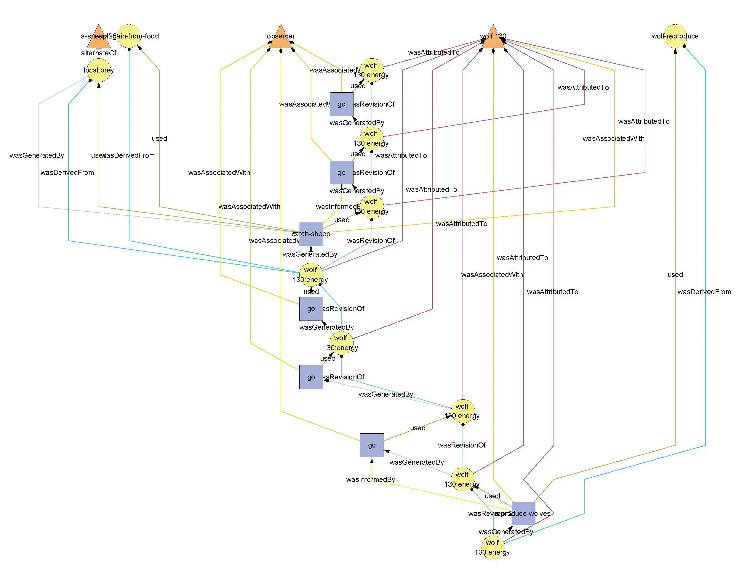
This tool can trace, capture, query and visualize the dependency provenance in NetLogo. It consists of four main components: a source code analyzer used to automatically add probes to the model's source code, a NetLogo extension for capturing the provenance traces generated from probes, a non-preprocessing (NP) provenance slicing technique for computing provenance slices using provenance traces, and a visualization component for visualizing the provenance slices. It is compatible with NetLogo version 5.0.3.Features
- Capture and visualize the internal dynamics of NetLogo simulation as data provenance
- Support model analysis such as parameter ranking and sensitivity analysis
Audience
Advanced End Users
Programming Language
Java
This is an application that can also be fetched from https://sourceforge.net/projects/pin/. It has been hosted in OnWorks in order to be run online in an easiest way from one of our free Operative Systems.




