This is the Linux app named tceetree whose latest release can be downloaded as tceetree_1_0_1_binary_windows32.zip. It can be run online in the free hosting provider OnWorks for workstations.
Download and run online this app named tceetree with OnWorks for free.
Follow these instructions in order to run this app:
- 1. Downloaded this application in your PC.
- 2. Enter in our file manager https://www.onworks.net/myfiles.php?username=XXXXX with the username that you want.
- 3. Upload this application in such filemanager.
- 4. Start the OnWorks Linux online or Windows online emulator or MACOS online emulator from this website.
- 5. From the OnWorks Linux OS you have just started, goto our file manager https://www.onworks.net/myfiles.php?username=XXXXX with the username that you want.
- 6. Download the application, install it and run it.
SCREENSHOTS
Ad
tceetree
DESCRIPTION
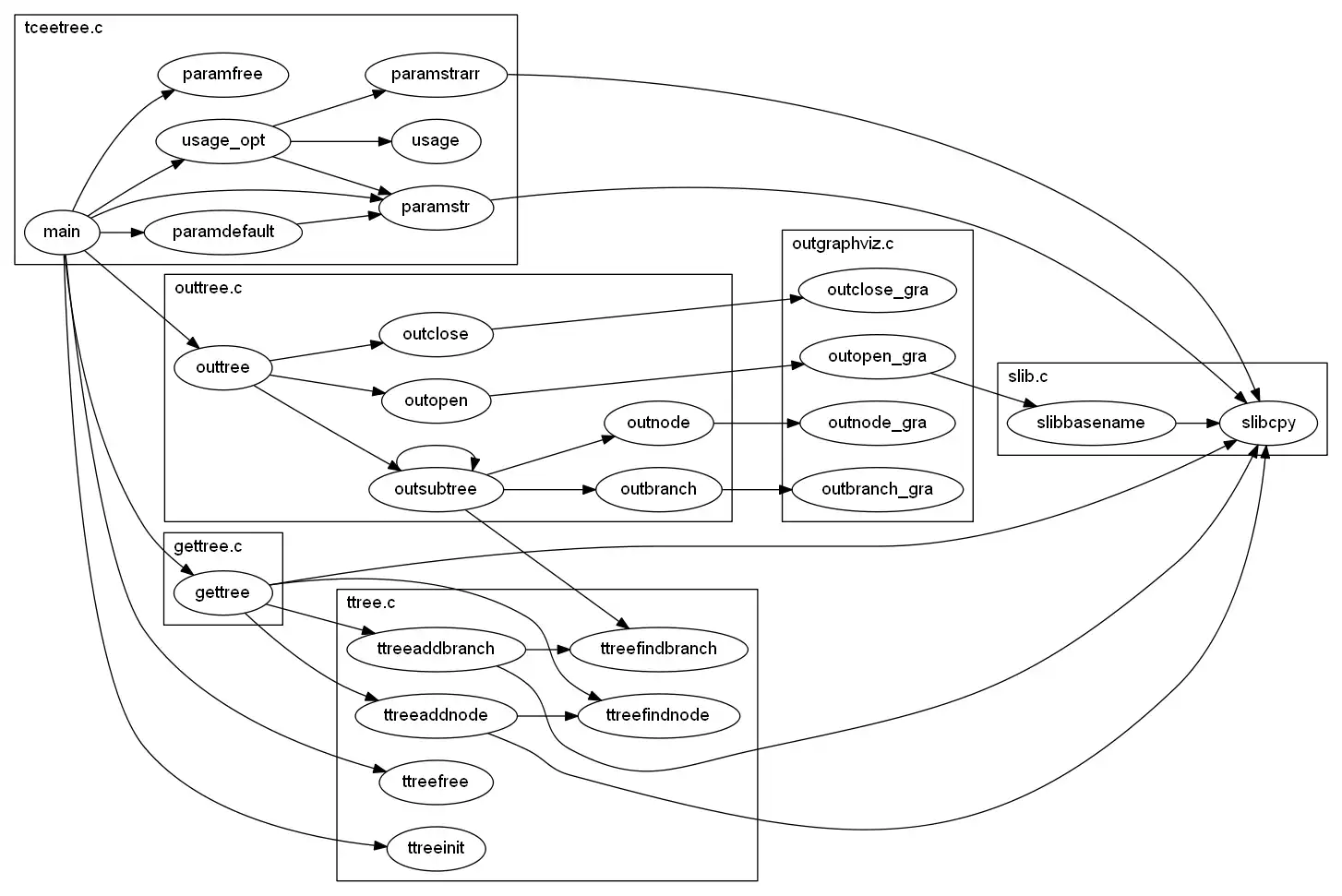
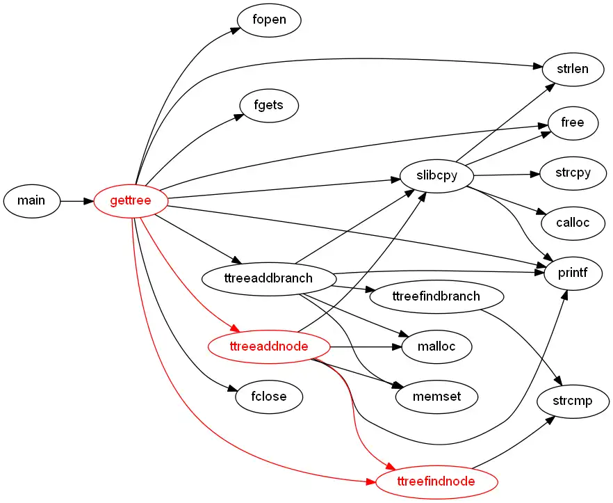
The purpose of the project is generating a function call tree for a software application written in C.
This utility takes as input an uncompressed CScope (http://cscope.sourceforge.net/) output file.
With a few options, an output DOT language file can be generated.
The DOT file may be used as input for Graphviz (http://www.graphviz.org/) to make an image of the function call tree (see screenshot examples for tceetree run over its sources).
For more information, see the Wiki page.
Audience
Developers
User interface
Command-line
Programming Language
C
This is an application that can also be fetched from https://sourceforge.net/projects/tceetree/. It has been hosted in OnWorks in order to be run online in an easiest way from one of our free Operative Systems.



