This is the Windows app named Cress Tool Suite whose latest release can be downloaded as cresstools-1.0.zip. It can be run online in the free hosting provider OnWorks for workstations.
Download and run online this app named Cress Tool Suite with OnWorks for free.
Follow these instructions in order to run this app:
- 1. Downloaded this application in your PC.
- 2. Enter in our file manager https://www.onworks.net/myfiles.php?username=XXXXX with the username that you want.
- 3. Upload this application in such filemanager.
- 4. Start any OS OnWorks online emulator from this website, but better Windows online emulator.
- 5. From the OnWorks Windows OS you have just started, goto our file manager https://www.onworks.net/myfiles.php?username=XXXXX with the username that you want.
- 6. Download the application and install it.
- 7. Download Wine from your Linux distributions software repositories. Once installed, you can then double-click the app to run them with Wine. You can also try PlayOnLinux, a fancy interface over Wine that will help you install popular Windows programs and games.
Wine is a way to run Windows software on Linux, but with no Windows required. Wine is an open-source Windows compatibility layer that can run Windows programs directly on any Linux desktop. Essentially, Wine is trying to re-implement enough of Windows from scratch so that it can run all those Windows applications without actually needing Windows.
SCREENSHOTS
Ad
Cress Tool Suite
DESCRIPTION
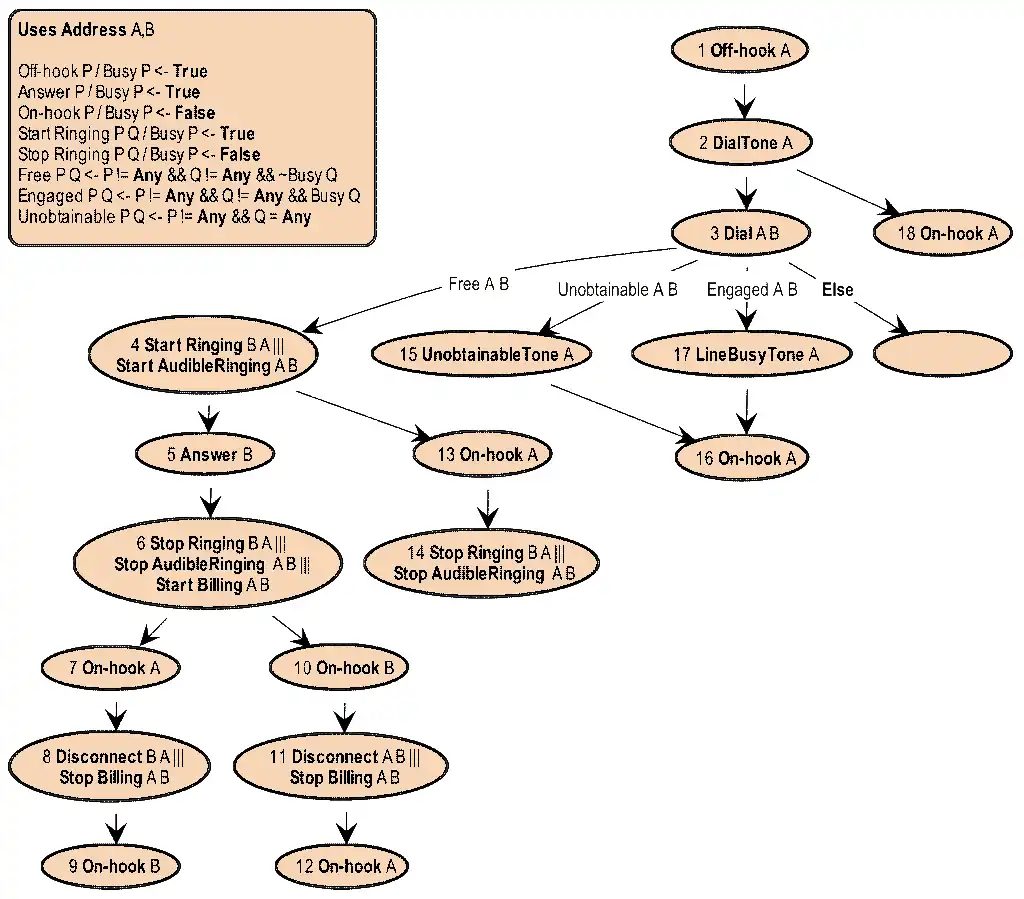
Cress (Communication Representation Employing Systematic Specification) allows graphical description of a wide variety of services such as in data communications/telecommunications, but Cress is not limited to this. The approach allows services to be described graphically as (work)flows of activities.
Cress diagrams are automatically translated into formal languages for rigorous analysis and verification, and are also automatically translated into implementation languages for deployment and validation.
Cress aims to make service design as easy as possible without requiring specialist development knowledge. It simplifies service creation to drawing diagrams, clicking buttons and defining a few tool parameters. All key functions of Cress can be controlled from the Chive diagram editor.
Cress is written using portable and widely used languages (Perl and Java). It can be extended by a developer for other kinds of services that can be characterised by activity flows.
Features
- applicable to many kinds of services and workflows
- explicit support of telecommunications and Internet telephony services
- explicit support of grid and web services
- explicit supporting for home care services
- many service examples
- highly portable tools suite
Audience
Information Technology, Telecommunications Industry, Developers
Programming Language
Unix Shell, Perl, Java
This is an application that can also be fetched from https://sourceforge.net/projects/cresstools/. It has been hosted in OnWorks in order to be run online in an easiest way from one of our free Operative Systems.

