This is the Windows app named ransfoil to run in Windows online over Linux online whose latest release can be downloaded as ransfoil22-win64-binary.zip. It can be run online in the free hosting provider OnWorks for workstations.
Download and run online this app named ransfoil to run in Windows online over Linux online with OnWorks for free.
Follow these instructions in order to run this app:
- 1. Downloaded this application in your PC.
- 2. Enter in our file manager https://www.onworks.net/myfiles.php?username=XXXXX with the username that you want.
- 3. Upload this application in such filemanager.
- 4. Start any OS OnWorks online emulator from this website, but better Windows online emulator.
- 5. From the OnWorks Windows OS you have just started, goto our file manager https://www.onworks.net/myfiles.php?username=XXXXX with the username that you want.
- 6. Download the application and install it.
- 7. Download Wine from your Linux distributions software repositories. Once installed, you can then double-click the app to run them with Wine. You can also try PlayOnLinux, a fancy interface over Wine that will help you install popular Windows programs and games.
Wine is a way to run Windows software on Linux, but with no Windows required. Wine is an open-source Windows compatibility layer that can run Windows programs directly on any Linux desktop. Essentially, Wine is trying to re-implement enough of Windows from scratch so that it can run all those Windows applications without actually needing Windows.
SCREENSHOTS
Ad
ransfoil to run in Windows online over Linux online
DESCRIPTION
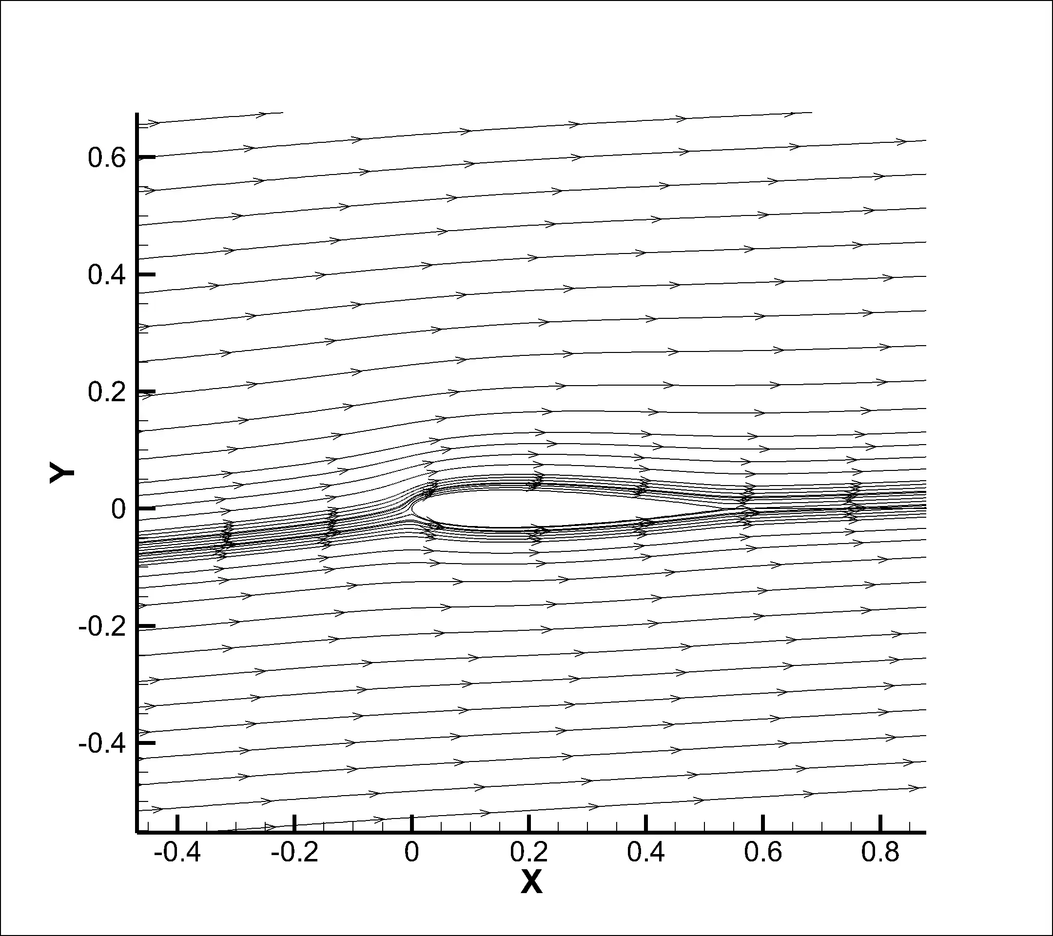
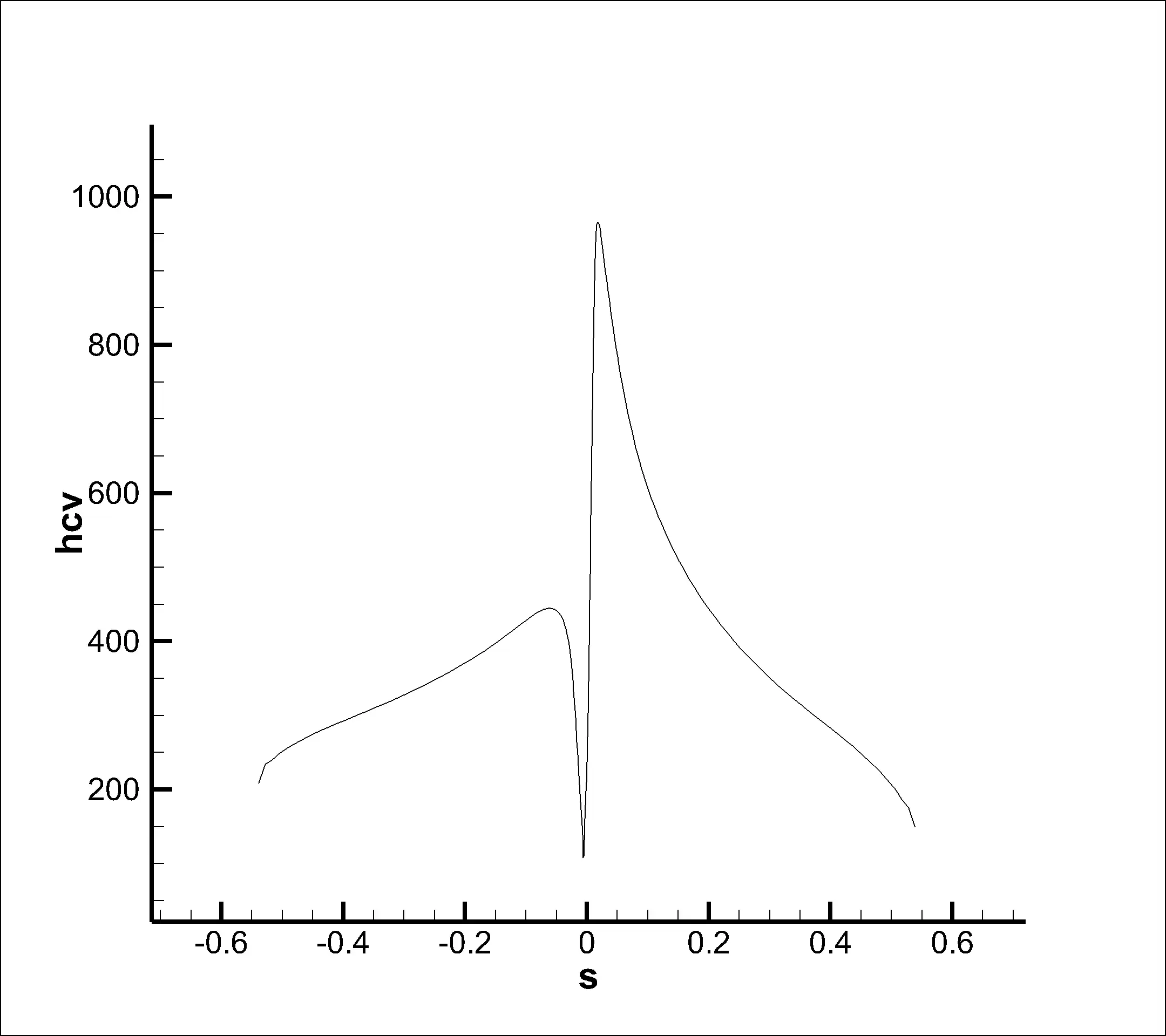
RANSFOIL is a console program to calculate airflow field around an isolated airfoil in low-speed, subsonic, transonic or supersonic regime by numerically solving the Reynolds averaged Navier-Stokes (RANS) equations using mature computational fluid dynamics (CFD) method. As postprocess results, the aerodynamic parameters of the airfoil, e.g., lift coefficient and drag coefficient, can be integrated from the airflow distribution near wall boundary. In addition, the coupling between airflow and heat transfer and the effect of surface roughness on near wall flow are considered by this program, it can be used for engineering calculation of the friction drag and heat transfer coefficients on airfoil surface. RANSFOIL reads coordinates data from a 1D XYZ file which describes the grid points or control points on airfoil as only input, then outputs grid and solution files in 2D PLOT3D format to record grid coordinates and airflow data and a report file to show aerodynamic parameters.Features
- use GNU Autotools to deploy on Linux and Windows platforms
- two execution modes, an interactive mode and a batch mode
- generate the airfoil profile from Selig format control points
- built-in structured mesh generator via extruding the airfoil profile
- a robust pressure-based finite volume solver
- the air property can be incompressible in low-speed regime or compressible at high Mach number
- three mature turbulence model, standard k-epsilon, S-A and SST k-omega
- two methods as near wall treatment model, enhanced wall function and low Reynolds number model
- model smooth or rough airfoil surface
- report aerodynamic parameters in large range from low-speed to supersonic
- abundant export files to describe the results
- provide application program interface in a shared library which can be called using Fortran and C language
Audience
Aerospace, Science/Research, Education, Engineering
User interface
Console/Terminal, Command-line
Programming Language
Fortran
This is an application that can also be fetched from https://sourceforge.net/projects/ransfoil/. It has been hosted in OnWorks in order to be run online in an easiest way from one of our free Operative Systems.





