This is the Linux app named Jat - Java Application Template whose latest release can be downloaded as JatPortal-v.2.0beta7-full_eclipse-20090325.zip. It can be run online in the free hosting provider OnWorks for workstations.
Download and run online this app named Jat - Java Application Template with OnWorks for free.
Follow these instructions in order to run this app:
- 1. Downloaded this application in your PC.
- 2. Enter in our file manager https://www.onworks.net/myfiles.php?username=XXXXX with the username that you want.
- 3. Upload this application in such filemanager.
- 4. Start the OnWorks Linux online or Windows online emulator or MACOS online emulator from this website.
- 5. From the OnWorks Linux OS you have just started, goto our file manager https://www.onworks.net/myfiles.php?username=XXXXX with the username that you want.
- 6. Download the application, install it and run it.
SCREENSHOTS
Ad
Jat - Java Application Template
DESCRIPTION
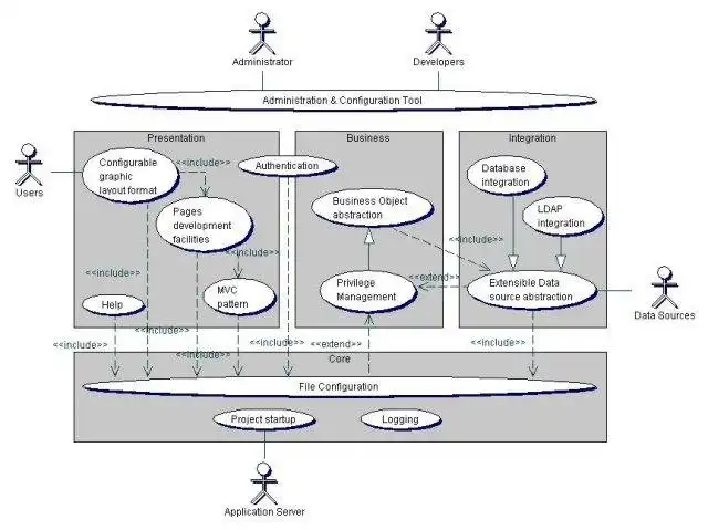
Jat is an easy to extend Java Open Source framework. It supplies modular and flexible basic functionality to develop Java applications, improving application start-up time. Jat Portal is an enhanced version for building a complete Web Application.
Audience
Developers, Information Technology
User interface
Non-interactive (Daemon), Web-based
Programming Language
JSP, Java, JavaScript
Database Environment
HSQL, JDBC, MySQL, Oracle, Other network-based DBMS, PostgreSQL (pgsql)
Categories
This is an application that can also be fetched from https://sourceforge.net/projects/javappstemplate/. It has been hosted in OnWorks in order to be run online in an easiest way from one of our free Operative Systems.





