This is the Linux app named Motorola HC08-series programmer to run in Linux online whose latest release can be downloaded as hc08prog-2008_01_06.tar.gz. It can be run online in the free hosting provider OnWorks for workstations.
Download and run online this app named Motorola HC08-series programmer to run in Linux online with OnWorks for free.
Follow these instructions in order to run this app:
- 1. Downloaded this application in your PC.
- 2. Enter in our file manager https://www.onworks.net/myfiles.php?username=XXXXX with the username that you want.
- 3. Upload this application in such filemanager.
- 4. Start the OnWorks Linux online or Windows online emulator or MACOS online emulator from this website.
- 5. From the OnWorks Linux OS you have just started, goto our file manager https://www.onworks.net/myfiles.php?username=XXXXX with the username that you want.
- 6. Download the application, install it and run it.
SCREENSHOTS
Ad
Motorola HC08-series programmer to run in Linux online
DESCRIPTION
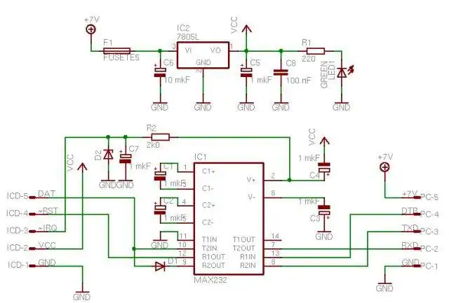
Motorola HC08 (especially MC68HC908JB8) monitor-mode programmer project. Includes hardware part (RS-232 programmer design in Eagle) and software part (in C++ for KDE/Qt).Audience
Developers
User interface
KDE, Qt
Programming Language
C++
This is an application that can also be fetched from https://sourceforge.net/projects/hc08prog/. It has been hosted in OnWorks in order to be run online in an easiest way from one of our free Operative Systems.





