This is the Linux app named Soaplab whose latest release can be downloaded as soaplab2-2.3.2.tar.gz. It can be run online in the free hosting provider OnWorks for workstations.
Download and run online this app named Soaplab with OnWorks for free.
Follow these instructions in order to run this app:
- 1. Downloaded this application in your PC.
- 2. Enter in our file manager https://www.onworks.net/myfiles.php?username=XXXXX with the username that you want.
- 3. Upload this application in such filemanager.
- 4. Start the OnWorks Linux online or Windows online emulator or MACOS online emulator from this website.
- 5. From the OnWorks Linux OS you have just started, goto our file manager https://www.onworks.net/myfiles.php?username=XXXXX with the username that you want.
- 6. Download the application, install it and run it.
SCREENSHOTS
Ad
Soaplab
DESCRIPTION
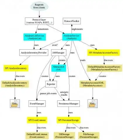
Soaplab is a generator of Web Services providing a programmatic access to command-line (and other) applications on remote computers (an example of its usage is available at http://www.ebi.ac.uk/soaplab/)
Audience
Developers, Healthcare Industry, Science/Research
Programming Language
Java, Perl
Categories
This is an application that can also be fetched from https://sourceforge.net/projects/soaplab/. It has been hosted in OnWorks in order to be run online in an easiest way from one of our free Operative Systems.



