GoGPT Best VPN GoSearch

OnWorks favicon

uref-mod-02 download for Linux

Free download uref-mod-02 Linux app to run online in Ubuntu online, Fedora online or Debian online

This is the Linux app named uref-mod-02 whose latest release can be downloaded as uref-mod-02.zip. It can be run online in the free hosting provider OnWorks for workstations.

Download and run online this app named uref-mod-02 with OnWorks for free.

Follow these instructions in order to run this app:

- 1. Downloaded this application in your PC.

- 2. Enter in our file manager https://www.onworks.net/myfiles.php?username=XXXXX with the username that you want.

- 3. Upload this application in such filemanager.

- 4. Start the OnWorks Linux online or Windows online emulator or MACOS online emulator from this website.

- 5. From the OnWorks Linux OS you have just started, goto our file manager https://www.onworks.net/myfiles.php?username=XXXXX with the username that you want.

- 6. Download the application, install it and run it.

SCREENSHOTS

Ad


uref-mod-02


DESCRIPTION

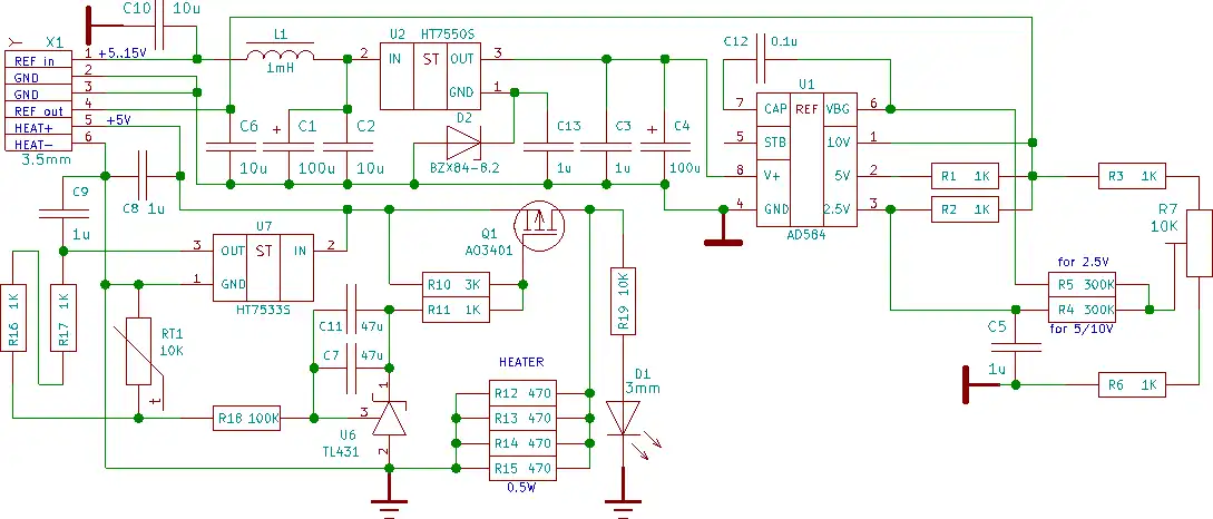
PCB module for voltage references AD584, voltage trimming and isolated heater. SCH/PCB in KiCAD.



Features

  • voltage reference
  • pcb
  • module
  • ad584



Categories

Electronic Design Automation (EDA)

This is an application that can also be fetched from https://sourceforge.net/projects/uref-mod-02/. It has been hosted in OnWorks in order to be run online in an easiest way from one of our free Operative Systems.


Free Servers & Workstations

Download Windows & Linux apps

Linux commands

Ad




×
Advertisement
❤️Shop, book, or buy here — no cost, helps keep services free.