This is the Linux app named WASOLIC whose latest release can be downloaded as WASOLIC_RAR.rar. It can be run online in the free hosting provider OnWorks for workstations.
Download and run online this app named WASOLIC with OnWorks for free.
Follow these instructions in order to run this app:
- 1. Downloaded this application in your PC.
- 2. Enter in our file manager https://www.onworks.net/myfiles.php?username=XXXXX with the username that you want.
- 3. Upload this application in such filemanager.
- 4. Start the OnWorks Linux online or Windows online emulator or MACOS online emulator from this website.
- 5. From the OnWorks Linux OS you have just started, goto our file manager https://www.onworks.net/myfiles.php?username=XXXXX with the username that you want.
- 6. Download the application, install it and run it.
SCREENSHOTS
Ad
WASOLIC
DESCRIPTION
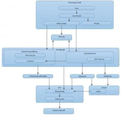
WASOLIC is a Web-based Application to Search Online Library Catalogues. Main technologies are .NET, WCF, Silverlight / Mono, Moonlight.
Features
- Z39.50, SRU/SRW
- Search and retrive from library catalogues
- Control your sources and queries
- Use auto-repeat queries with send result to your email
- Z-client is based on YAZ and ZOOM.NET
- Use server cache and in search session use local cache (in paging)
Audience
End Users/Desktop
User interface
.NET/Mono, Web-based
Programming Language
C#
Database Environment
SQL-based
Categories
This is an application that can also be fetched from https://sourceforge.net/projects/wasolic/. It has been hosted in OnWorks in order to be run online in an easiest way from one of our free Operative Systems.





