This is the Windows app named Limit Checker whose latest release can be downloaded as LC-Version210.tar.gz. It can be run online in the free hosting provider OnWorks for workstations.
Download and run online this app named Limit Checker with OnWorks for free.
Follow these instructions in order to run this app:
- 1. Downloaded this application in your PC.
- 2. Enter in our file manager https://www.onworks.net/myfiles.php?username=XXXXX with the username that you want.
- 3. Upload this application in such filemanager.
- 4. Start any OS OnWorks online emulator from this website, but better Windows online emulator.
- 5. From the OnWorks Windows OS you have just started, goto our file manager https://www.onworks.net/myfiles.php?username=XXXXX with the username that you want.
- 6. Download the application and install it.
- 7. Download Wine from your Linux distributions software repositories. Once installed, you can then double-click the app to run them with Wine. You can also try PlayOnLinux, a fancy interface over Wine that will help you install popular Windows programs and games.
Wine is a way to run Windows software on Linux, but with no Windows required. Wine is an open-source Windows compatibility layer that can run Windows programs directly on any Linux desktop. Essentially, Wine is trying to re-implement enough of Windows from scratch so that it can run all those Windows applications without actually needing Windows.
SCREENSHOTS
Ad
Limit Checker
DESCRIPTION
OBSOLETE - Please proceed to new repo:https://github.com/nasa/MD
This project will be closed in the near future
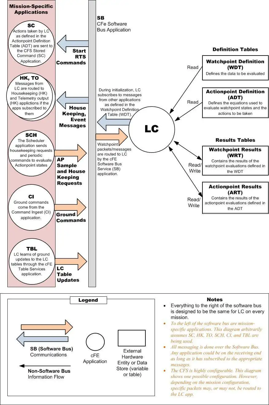
The Limit Checker application (LC) is a core Flight System (cFS) application that is a plug in to the Core Flight Executive (cFE) component of the cFS.
The cFS is a platform and project independent reusable software framework and set of reusable applications developed by NASA Goddard Space Flight Center. This framework is used as the basis for the flight software for satellite data systems and instruments, but can be used on other embedded systems. More information on the cFS can be found at http://cfs.gsfc.nasa.gov
The LC application monitors telemetry data points in a cFS system and compares the values against predefined threshold limits. When a threshold condition is encountered, an event message is issued and a Relative Time Sequence (RTS) command script may be initiated to respond/react to the threshold violation.
This is an application that can also be fetched from https://sourceforge.net/projects/cfs-lc/. It has been hosted in OnWorks in order to be run online in an easiest way from one of our free Operative Systems.
